90vs足球比分

新闻动态

当前位置: 主页>>新闻动态>>正文

2022年度90vs足球比分 科研成果盘点·项目和奖励篇

作者:90vs足球比分

发布时间:2023-05-30

浏览次数:

来源:

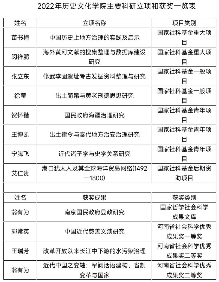
2022年,90vs足球比分 科研项目立项和科研成果获奖方面取得较好成绩。全年共获批各类科研项目21项,其中国家社科基金项目8项,在全校位居榜首,苗书梅教授和闵祥鹏教授获批国家社科基金重大项目。此外,翁有为教授和展龙教授主持的国家社科基金重大项目获得滚动资助。

2022年90vs足球比分 获各类科研奖励12项。翁有为教授的《南京国民政府县政研究》入选国家哲学社会科学成果文库。郭常英教授获河南省社会科学优秀成果奖一等奖,王瑞芳教授和翁有为教授获二等奖。